关于2017年长沙城区公办小学学区范围及覆盖具体楼盘信息的公告
为保障广大市民对城区公办小学学区划分的知情权,我局组织了芙蓉区、天心区、岳麓区、开福区、雨花区和高新区教育局编制了2017年城区公办小学学区范围及覆盖具体楼盘信息,现予以公告。相关情况说明如下:
一、城区公办小学学区划分由区教育行政管理部门负责,有关学区划分问题以区教育行政管理部门解释为准。
二、区教育行政管理部门根据区域内教育规划布局、历史沿革、办学规模、周边生源和交通状况等因素,相对就近、合理划分每所小学的学区范围,报市教育行政部门备案审查后实施。
三、个别学区由于生源增长导致容量不够,不能完全接纳本学区适龄儿童(少年)入学的,由学校进行登记,区教育行政部门按照生源排序和相对就近的原则统筹安排。
四、城区公办小学学区划分保持相对稳定,教育行政管理部门可根据生源和学校动态变化情况每学年度作适当调整。
五、对城区公办义务教育学校学区划分及入学政策有疑问的,请咨询芙蓉区教育局基础教育科(电话84683247)、天心区教育局基础教育科(电话81830202)、岳麓区教育局基础教育科(电话88999489)、开福区教育局基础教育科(电话82528880)、雨花区教育局基础教育科(电话85880323)和高新区教育局教育处(电话88096978)以及长沙市教育局基础教育处(电话84899710)。
六、行业办子弟小学资产为国有性质,本次一并公告;子弟小学主要招收举办单位职工子女。
七、“长沙市普通中小学入学报名系统”网上报名截止日期由4月15日延期至4月20日(含)。
长沙市教育局
2017年4月10日
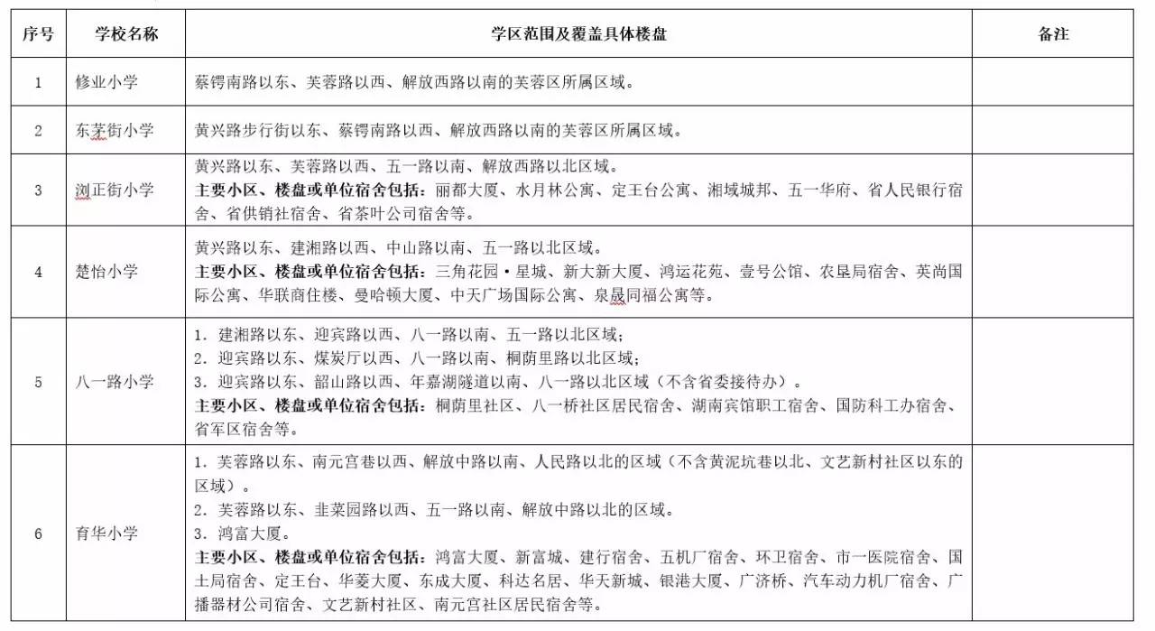
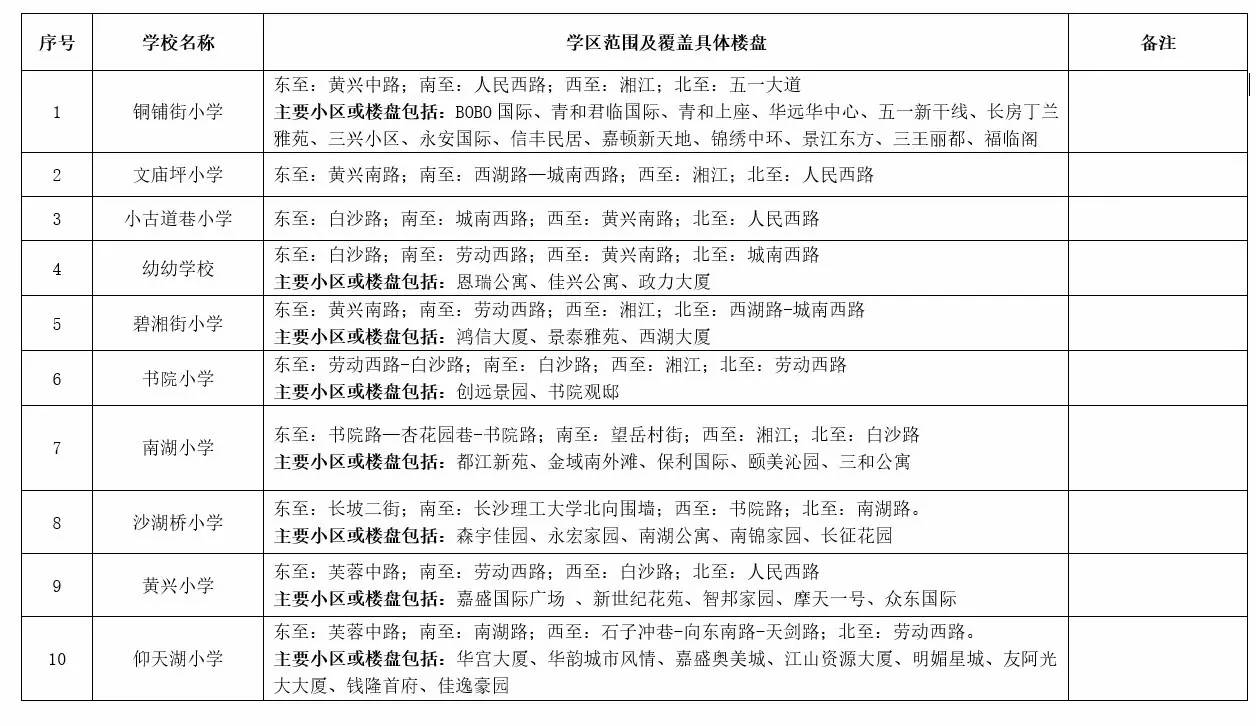
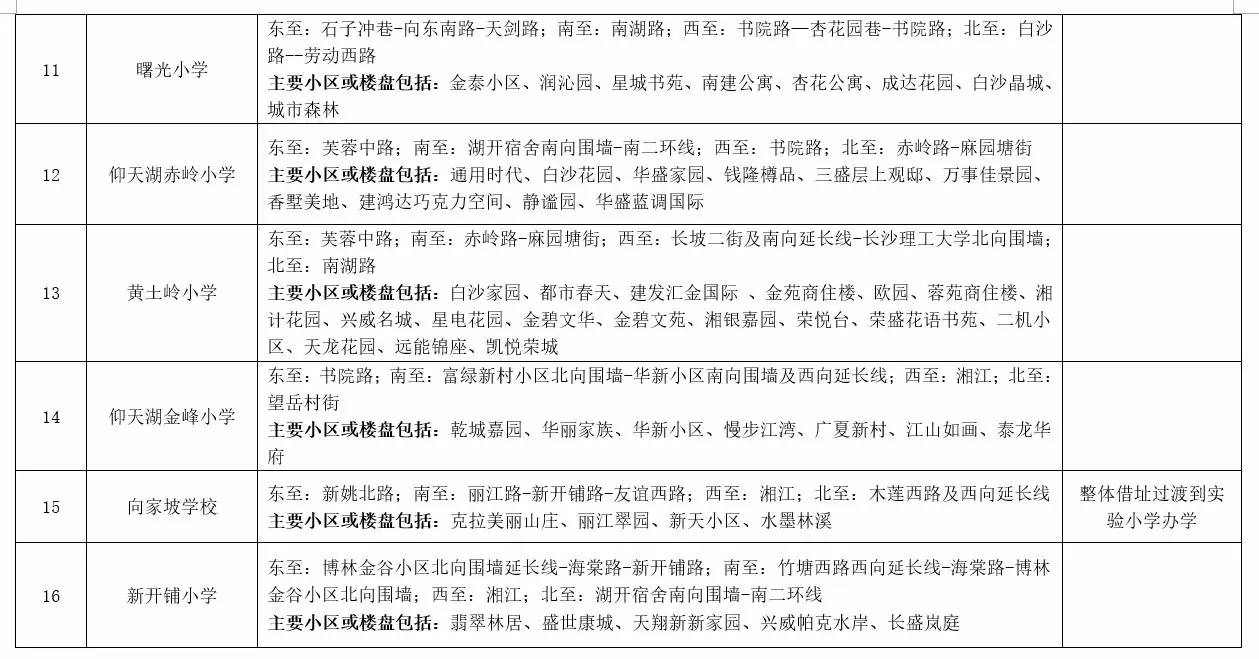
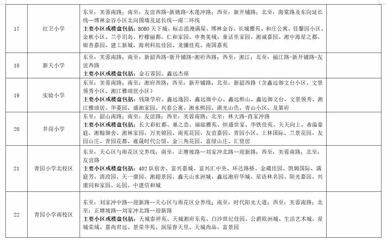
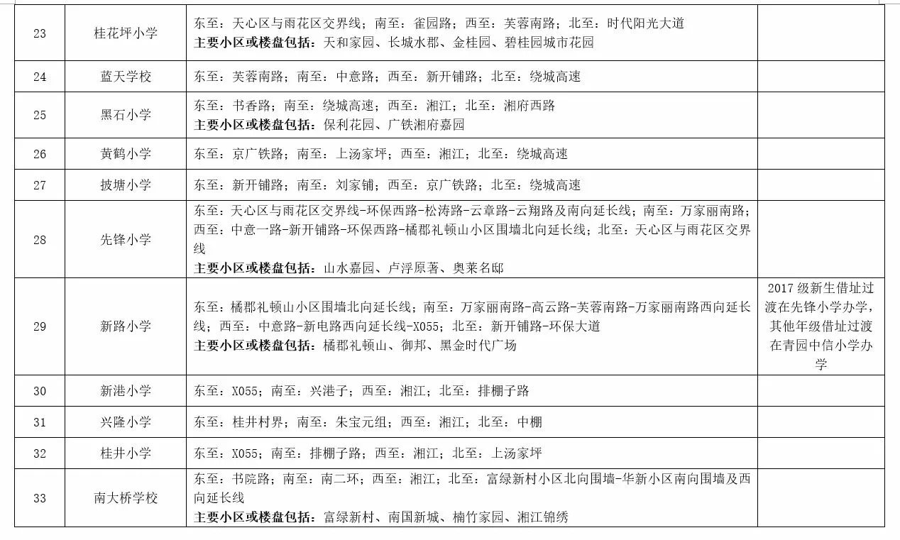
一、芙蓉区







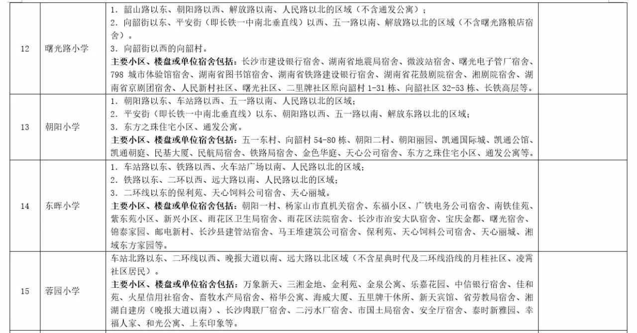
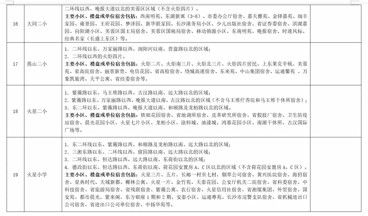
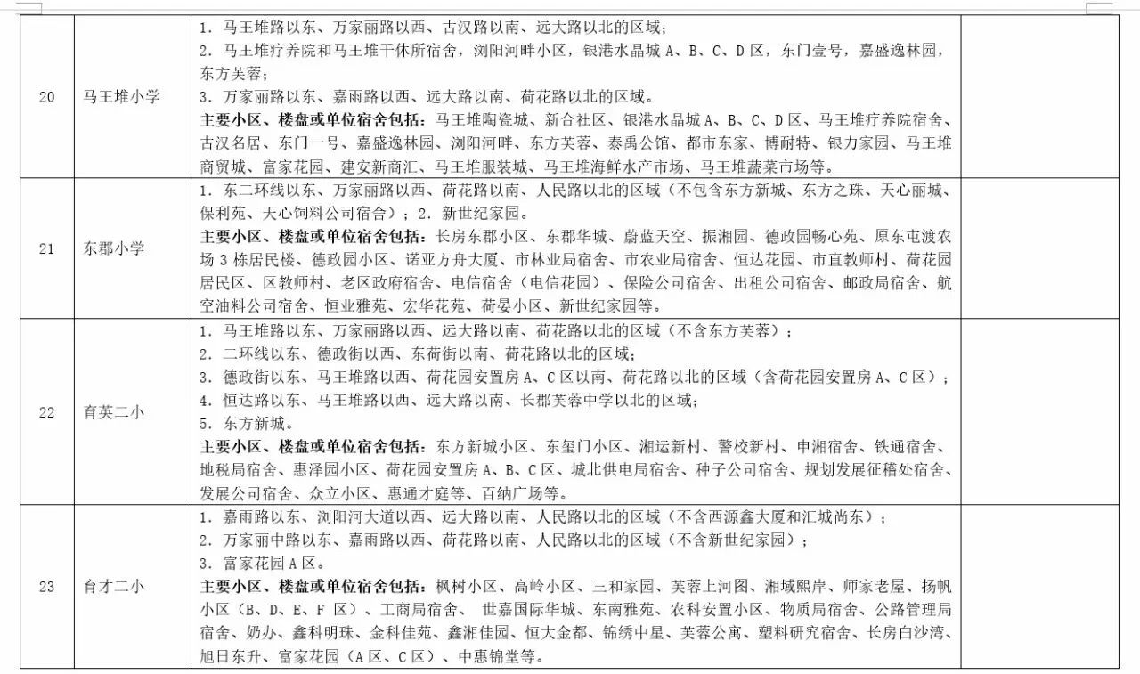
二、天心区






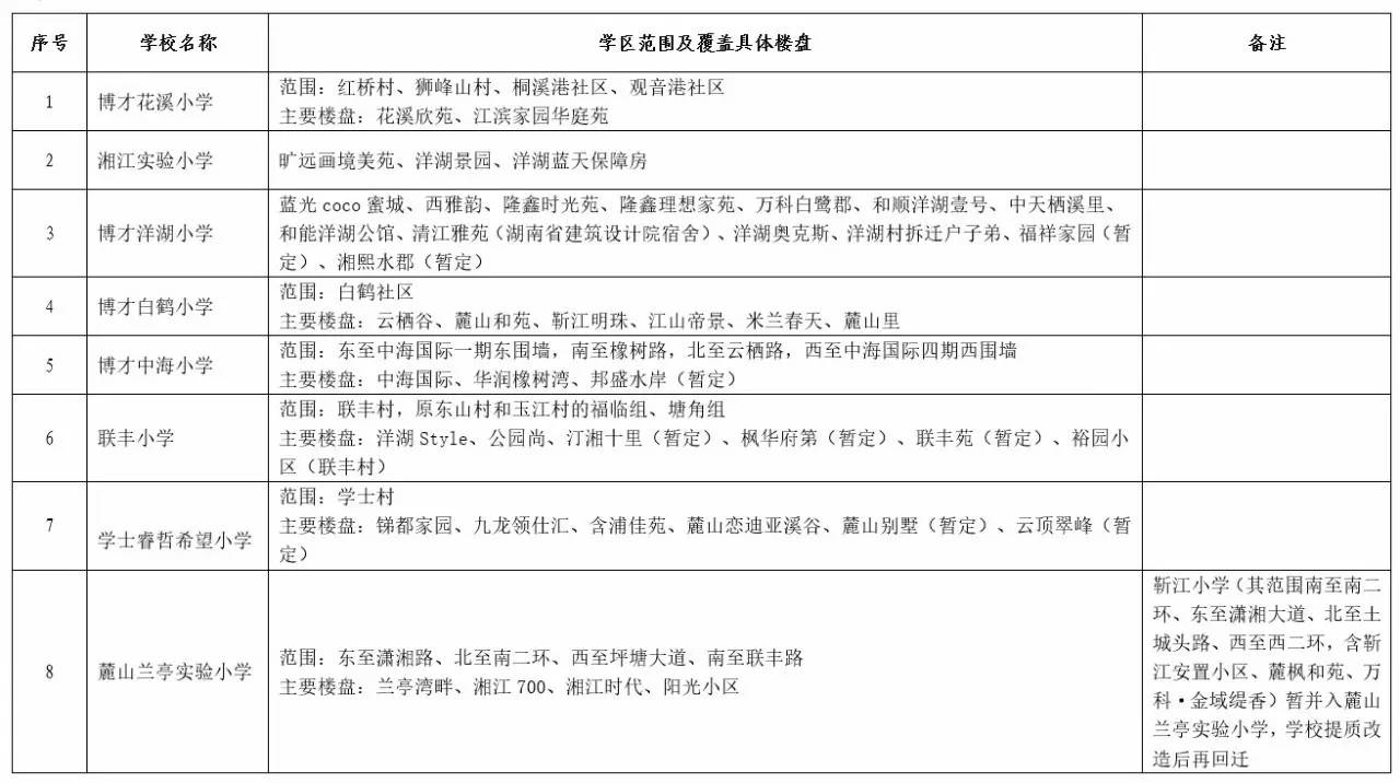
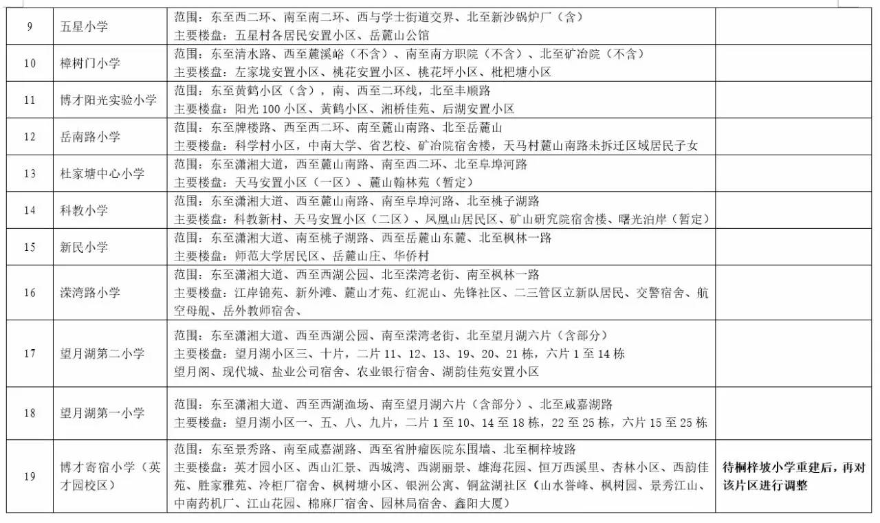
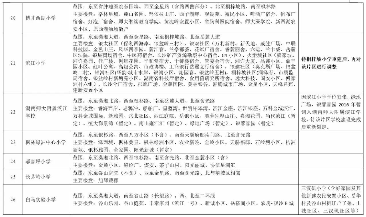
三、岳麓区






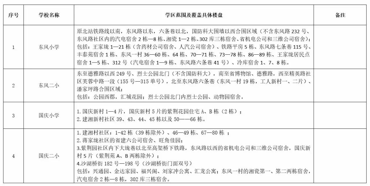
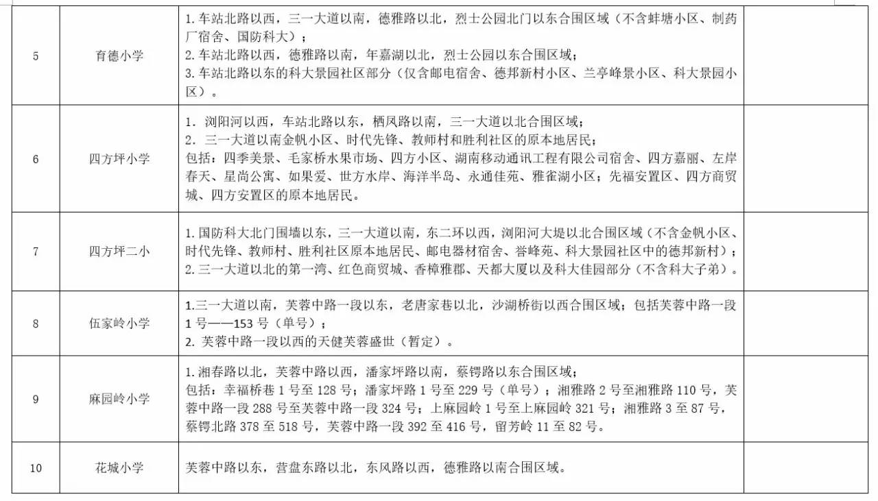
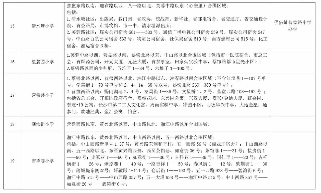
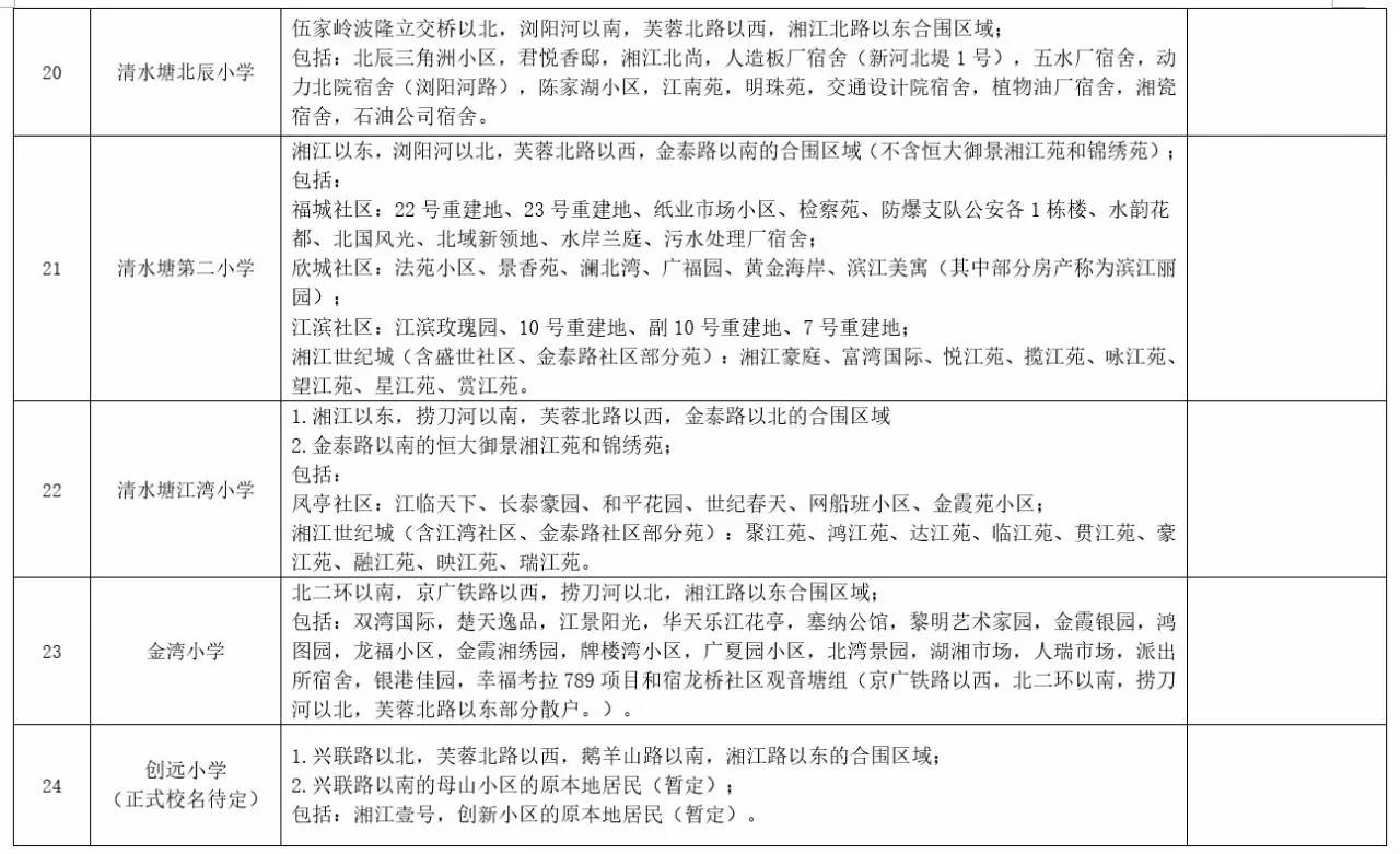
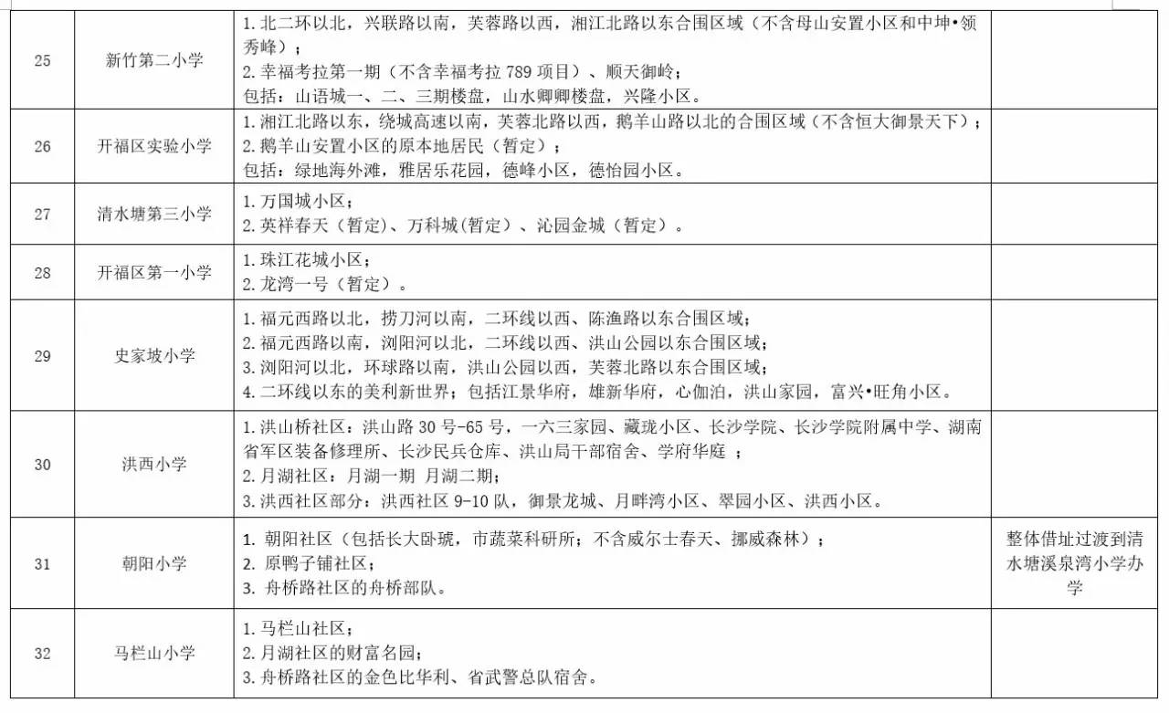
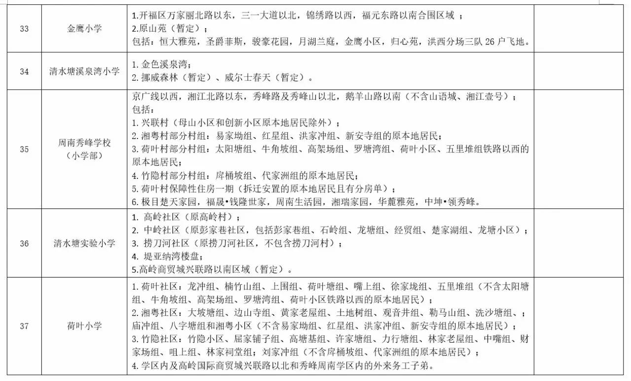
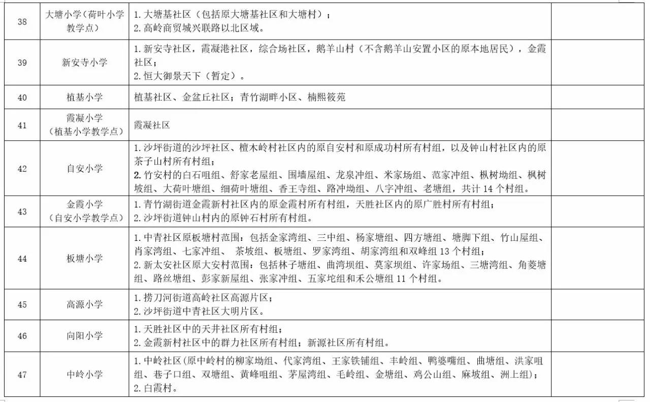
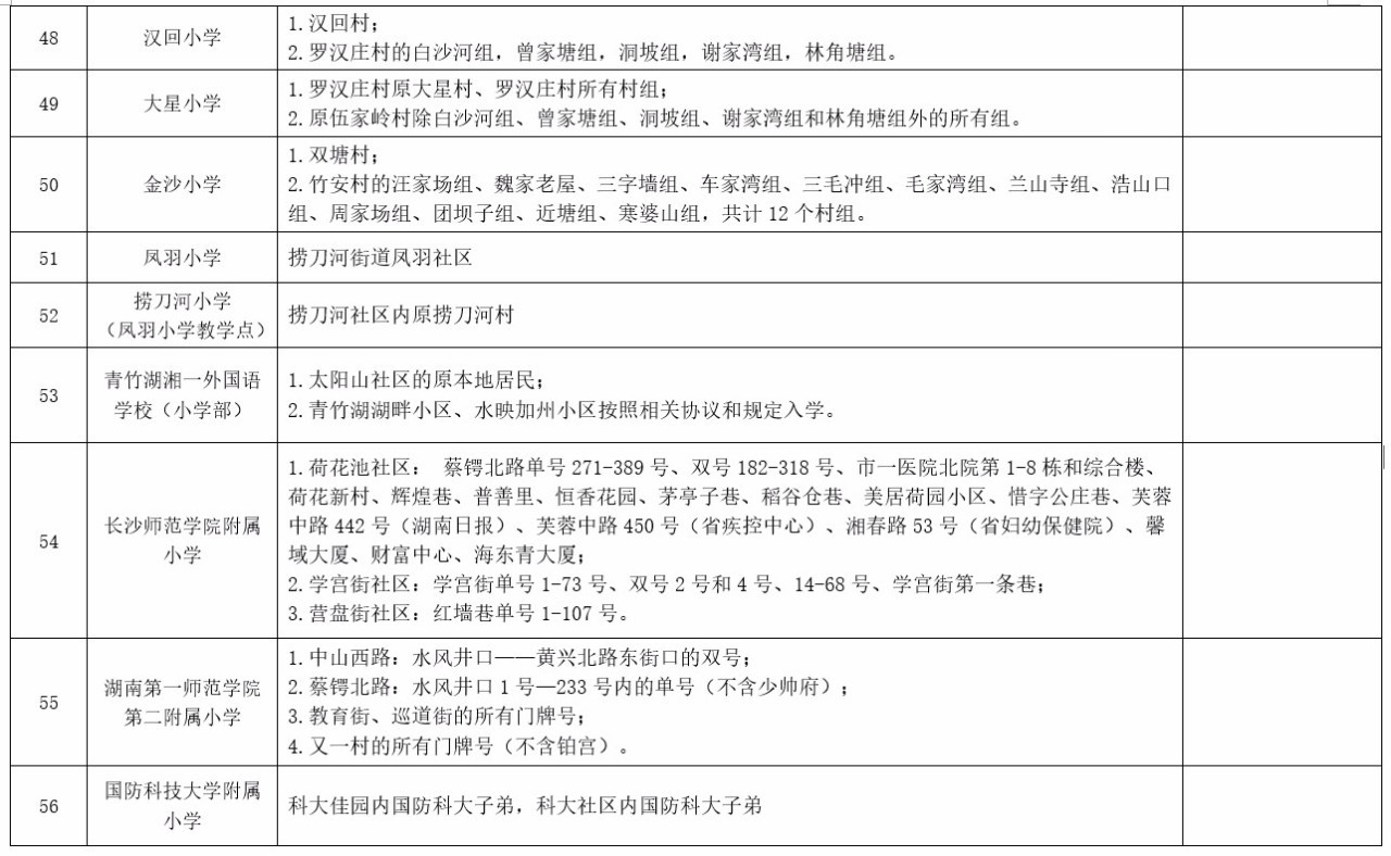
四、开福区









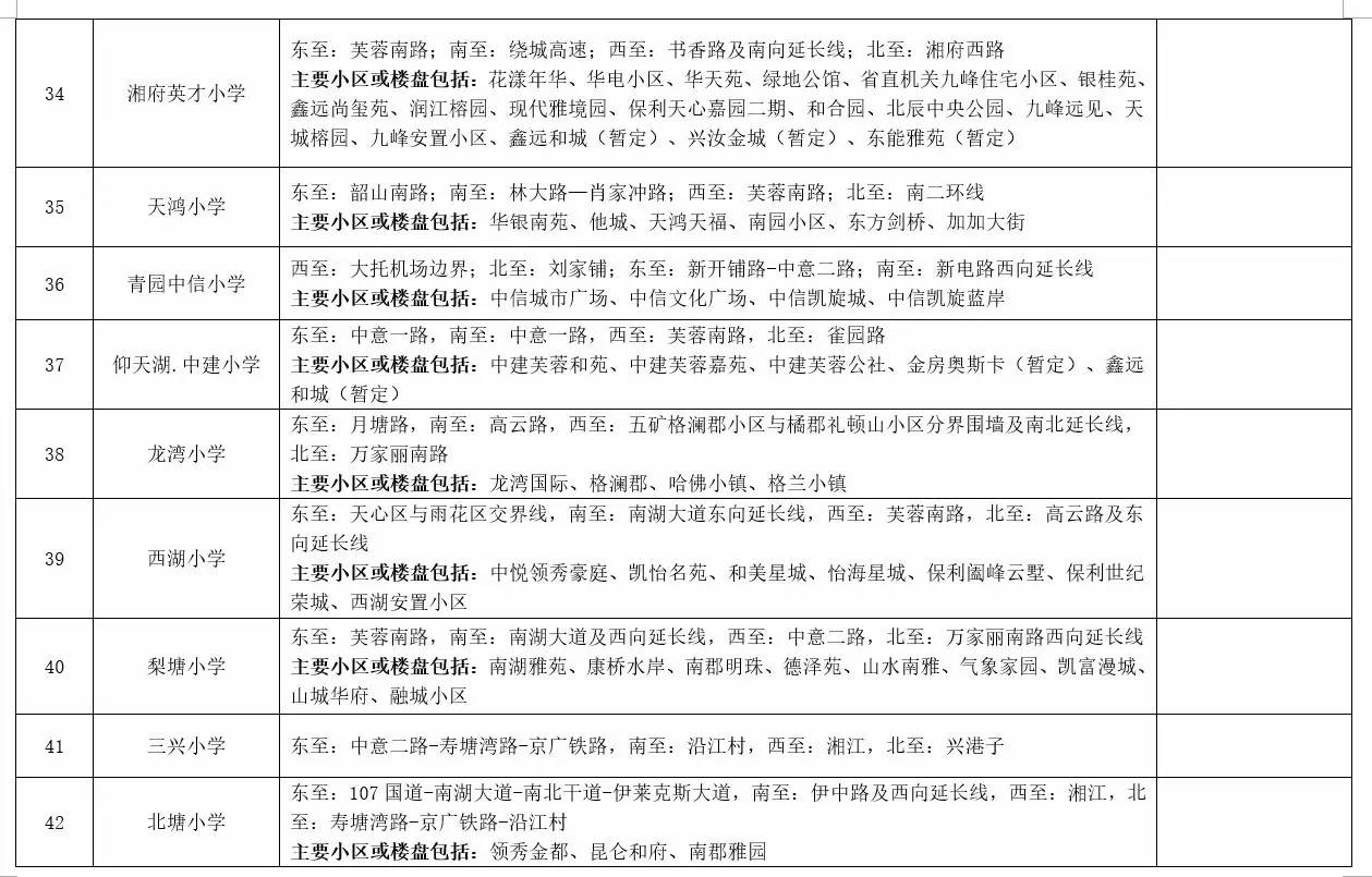
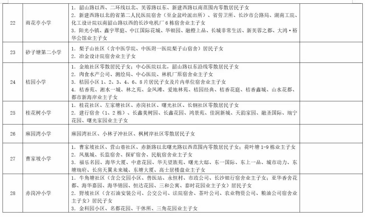
五、雨花区











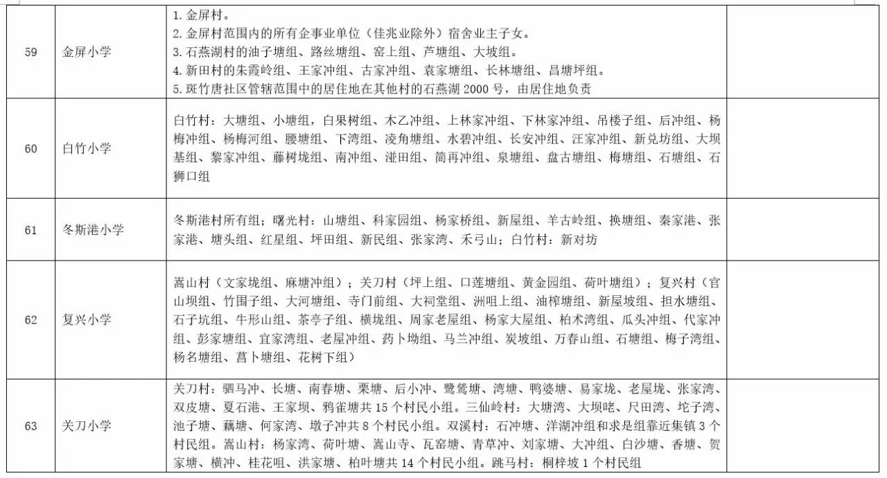
六、高新区


七、市直小学和子弟小学

来源:红网
作者:郑重
编辑:郑重