根据国评组函〔2014〕72号批复精神,结合我省实际,2015年6月-12月,湖南省社会科学成果评审委员会办公室开展了湖南省社会科学奖评选工作。本届湖南省社会科学奖包括第十二届湖南省社会科学优秀成果奖(含学术类和应用类)、第五届湖南省优秀社会科学专家和第三届湖南省优秀青年社会科学专家。
经专家网上评审、会议评审和湖南省社会科学成果评审委员会审定,第十二届湖南省社会科学优秀成果奖评出一等奖14项、二等奖41项、三等奖44项,总计99项。其中学术类成果一等奖11项、二等奖33项、三等奖36项;应用类成果一等奖3项、二等奖8项、三等奖8项。第五届湖南省优秀社会科学专家和第三届湖南省优秀青年社会科学专家评选共评出优秀社会科学专家4名,优秀青年社会科学专家5名。现将评选结果予以公示,广泛听取社会的意见。公示期为7天,即2015年12月11日——12月17日,逾期不予受理。在公示期内如有异议者可向湖南省社会科学成果评审委员会办公室(办公室设在省社科联,地址:长沙市德雅路浏河村巷37号省社科联科研处,邮编410003,电话:0731-89716077。)实名报告。
附件:
1.《第十二届湖南省社会科学优秀成果奖获奖项目及作者名单》
2.《第五届湖南省优秀社会科学专家和第三届湖南省优秀青年社会科学专家名单》
3.《湖南省社会科学奖评审专家名单》
湖南省社会科学成果评审委员会办公室
2015年12月11日
附
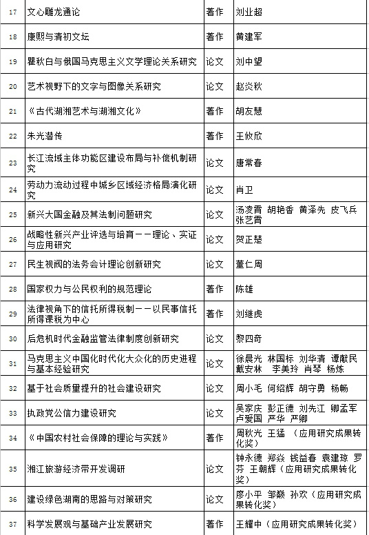
第十二届湖南省社会科学优秀成果奖获奖项目及作者名单







第五届湖南省优秀社会科学专家名单

第三届湖南省优秀青年社会科学专家名单

湖南省社会科学奖评审专家名单
第十二届湖南省社科优秀成果奖(学术类)评审专家
省内专家(按姓氏笔划排序)
王友胜 湖南科技大学教授
王国宇 湖南省社会科学院研究员
王继平 湘潭大学教授
邓洪波 湖南大学岳麓书院教授
白晋湘 吉首大学校长、教授
龙 方 湖南农业大学教授
刘 丹 省委党校副校长、教授
刘孟初 湖南文理学院教授
刘解龙 长沙理工大学教授
汤放华 湖南城市学院副院长、教授
汤腊梅 湖南城市学院教授
张怀承 湖南师范大学教授
李 民 湖南师范大学党委书记、教授
李先波 湖南警察学院副院长、教授
李佑新 湘潭大学教授
李定珍 吉首大学副校长、教授
李勇辉 湘潭大学教授
肖汉仕 湖南师范大学教授
陈邵桂 湖南工业大学纪委书记、教授
陈春萍 湖南科技大学教授
陈 洪 中南林业科技大学副校长、教授
屈林岩 长沙学院副院长、教授
易小明 吉首大学教授
钟 华 湖南理工学院副院长、教授
卿定文 长沙理工大学教授
梁晓波 国防科技大学教授
盛明科 湘潭大学教授
黄福华 湖南商学院教授
曾天雄 湘南学院教授
蒋洪新 湖南师范大学校长、教授
谢 赤 湖南大学教授
谭伟平 怀化学院党委书记、教授
戴 端 中南大学教授
省外专家(按姓氏笔划排序)
王 川 四川师范大学历史文化旅游学院教授
王志凌 贵州大学经济学院教授
王桂妹 吉林大学文学院教授
刘志铭 华南师范大学教授
刘旺洪 江苏省社会科学院副院长、南京师范大学教授
张治库 海南大学教授
李怡宗 北京大学光华管理学院教授
邹农俭 南京师范大学社会发展学院教授
陈池波 中南财经政法大学工商管理学院教授
陈洪捷 北京大学教育学院教授
周 武 上海社会科学院历史研究所研究员
欧黎明 中共云南省委党校教授
贤成毅 广西师范大学经济管理学院教授
郑家建 福建师范大学文学院教授
钟卫国 中共陕西省委党校政治经济教研部教授
袁凯声 河南省社科院科研处研究员
贾玉霞 咸阳师范学院教科院教授
郭春方 吉林艺术学院院长、教授
戚聿东 首都经济贸易大学工商管理学院教授
黄瑞雄 广西师范大学教授
董玉庭 黑龙江大学法学院教授
熊明辉 中山大学逻辑与认知研究所教授
第十二届湖南省社科优秀成果奖(应用类)评审专家(按姓氏笔划排序)
方向新 湖南省社会科学院副巡视员
刘 山 省发改委党组副书记
吴秋菊 省人大法工委副主任
邹树梁 南华大学党委书记、教授
陈 收 湖南大学副校长、教授
陈宏明 长沙理工大学教授
陈银娥 长沙理工大学教授
侯清麟 湖南工业大学教授
唐宇文 省人民政府发展研究中心副主任
聂劲松 省教科院发展所研究员
郭 平 湖南大学教授
梁志峰 省人民政府发展研究中心主任
符少辉 湖南农业大学校长、研究员
谢 恒 邵阳学院教授
翟满桂 湖南科技学院教授
第五届湖南省优秀社会科学专家和第三届湖南省优秀青年社会科学专家评选评审专家(按姓氏笔划排序)
王耀中 长沙理工大学教授
刘文新 省委组织部干部四处处长
刘克邦 省财政厅巡视员
刘建武 湖南省社科院院长、教授
刘戟锋 国防科学技术大学教授
张国骥 省委党校常务副校长、教授
李伯超 湖南科技大学校长、教授
李宗文 省纪委副书记
肖君华 省委宣传部副厅级纪检员
陈定辉 省人社厅公务员管理局副局长
陈晓红 湖南商学院院长、教授
季水河 湘潭大学教授
符少辉 湖南农业大学校长、研究员
黄健柏 中南大学副校长、教授
彭建刚 湖南大学教授
蒋洪新 湖南师范大学校长、教授
廖小平 中南林业科技大学副校长、教授
来源:红网
作者:刘仲九
编辑:刘仲九