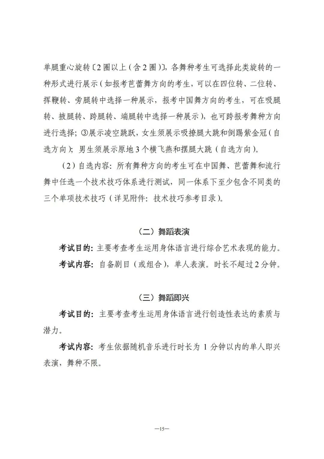
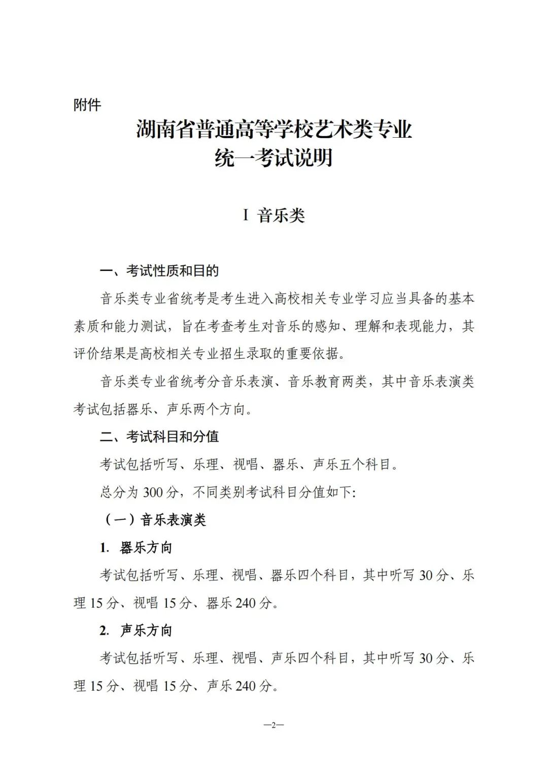
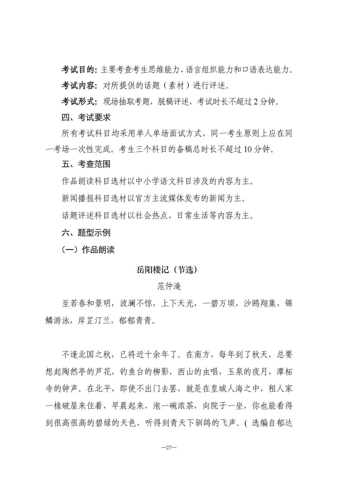
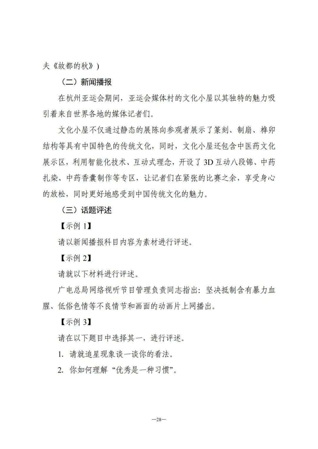
2026年湖南省艺术类统考考试说明发布
湘微教育
时刻号
2025-05-07 14:28:55
字号:
小
中
大
各市(州)教育考试院,各县(市、区)招生办公室:
为做好我省普通高等学校艺术类专业统一考试,进一步明确各专业的考试内容和要求,我院制定了《湖南省普通高等学校艺术类专业统一考试说明》(以下简称《考试说明》),现印发给你们,考生可登录湖南省教育考试院官网
http://jyt.hunan.gov.cn/sjyt/hnsjyksy
、湖南招生考试信息港
http://www.hneeb.cn
或
“
湖南考试招生
”
微信公众号查询,本《考试说明》自
2026
年我省普通高等学校艺术类专业统一考试起实施,请认真宣传并通知各高级中学做好备考工作。
附件:湖南省普通高等学校艺术类专业统一考试说明
湖南省教育考试院
2025
年
4
月
30
日
↓↓↓
点击下方 “阅读原文” 查看附件详细内容
往期
精彩
回顾
转需!湖南最新一批事业单位招聘来了
来源:湖南考试招生、湖南招考
关闭视频
来源:湘微教育
编辑:redcloud
点击查看全文