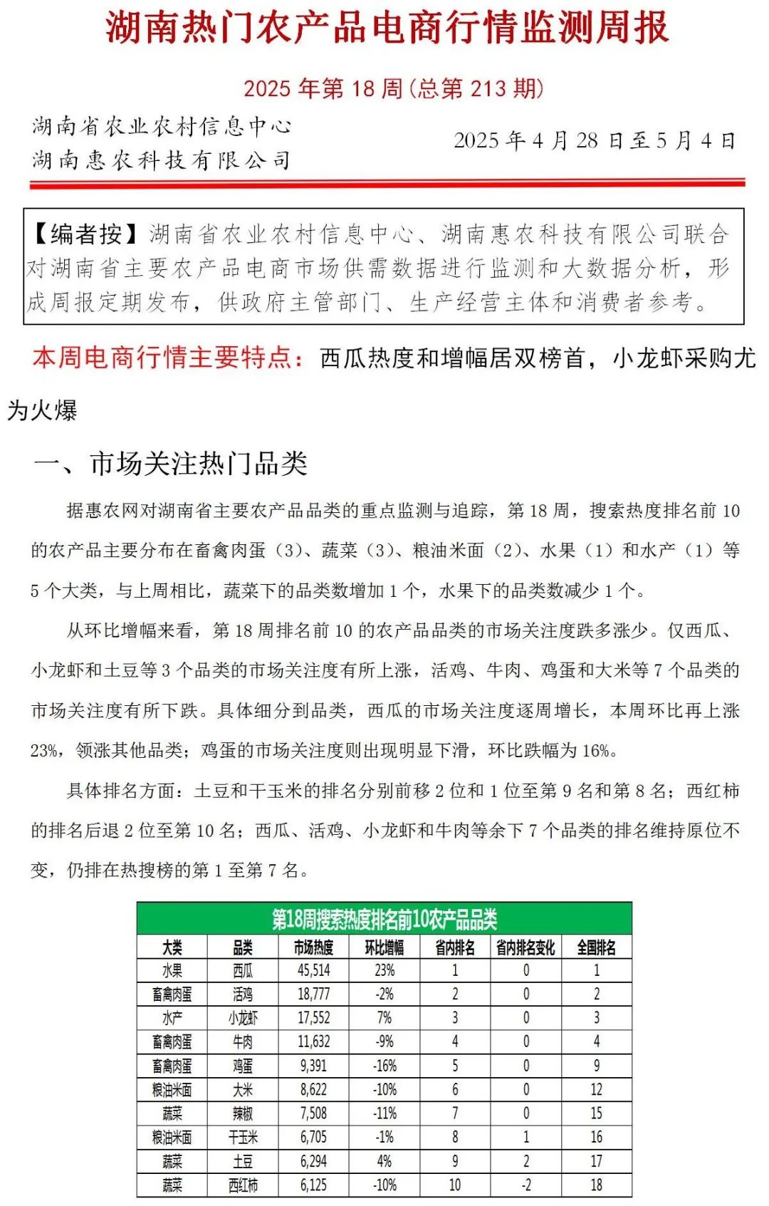
湖南热门农产品电商行情监测周报(2025年第18期)
湖南农业12316
时刻号
2025-05-09 17:42:53
字号:
小
中
大
来源:湖南省农业农村信息中心
湖南惠农科技有限公司
关闭视频
来源:湖南农业12316
编辑:redcloud
点击查看全文