2024年度湖南省绿色制造名单正式公布
湖南省工业和信息化厅
关于公布2024年度湖南省绿色制造名单的通知
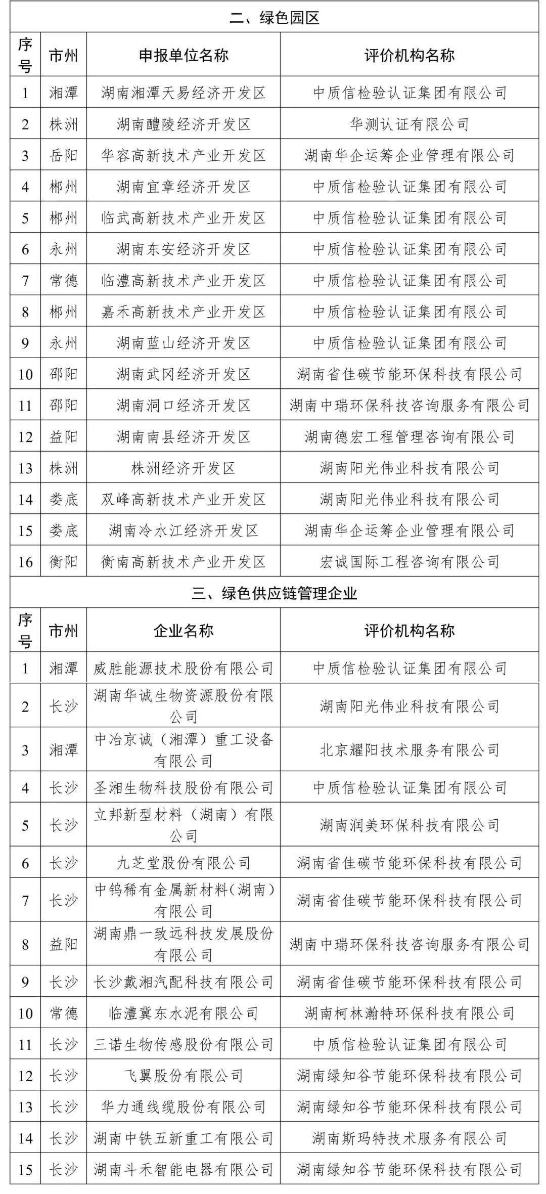
为全面落实《湖南省工业绿色“十四五”发展规划》,持续完善绿色制造体系,加快推进工业绿色低碳转型和高质量发展,根据《湖南省绿色制造体系建设管理办法》(湘工信节能〔2023〕90号)的有关要求和工作程序,经申报单位自评,第三方机构评价,市州工信局或省直管试点县(市)工信部门推荐,我厅组织评审、现场核查、公示等程序,确定了2024年度湖南省绿色制造名单。其中,绿色工厂195家、绿色园区16家、绿色供应链管理企业15家。现将名单予以公布并就有关事项通知如下:一、各市州工信局或省直管试点县(市)工信部门要积极引导绿色制造单位发挥以点带面示范作用,引领本地区制造业绿色低碳转型升级。二、省级绿色工厂、绿色园区、绿色供应链管理企业应按照《湖南省绿色制造体系建设管理办法》实行动态管理。对于不再符合绿色制造评价要求的企业和园区,各市州工信局或省直管试点县(市)工信部门应即时将相关情况报告我厅,我厅在核实查证后,即时调整省级绿色制造名单。湖南省工业和信息化厅
2024年10月9日



来源:湖南工信
编辑:redcloud