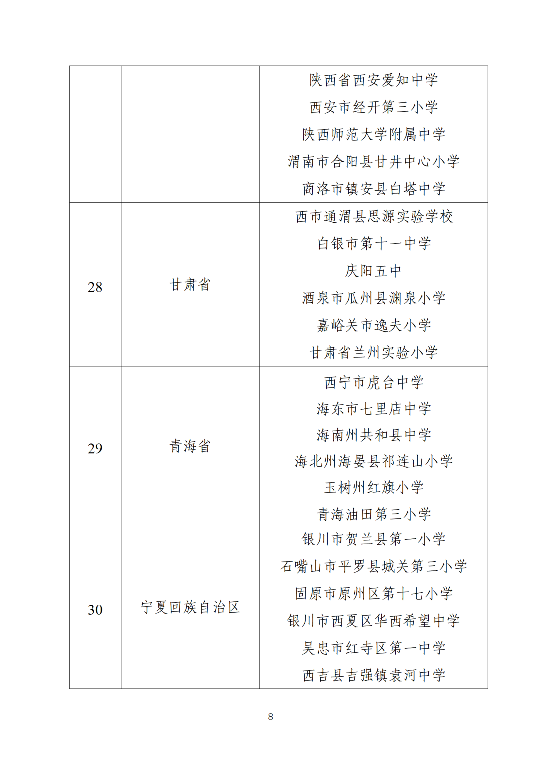
1月2日,教育部公示义务教育教学改革实验区和实验校名单,各省级教育行政部门共推荐63个实验区和189所实验校,其中张家界崇实小学北校上榜义务教育教学改革实验校公示名单。公示期为2024年1月2日至2024年1月8日。
义务教育教学改革实验区
公示名单


义务教育教学改革实验校
公示名单









公示期为2024年1月2日至2024年1月8日。期间,对入选实验区和实验校持有异议的,请以书面方式正式提出,并提供必要的证明材料与真实个人信息、有效联系电话和地址。
传真:010-66096503
来源:湘微教育
编辑:全校莹