10月,长沙市教育局教育执法大队对雨花区侯家塘街道开展了校外违规培训”四不两直”督查工作:
发现大卫美术侯家塘校区涉无证办学。经核实,该处因所在楼栋无产权证,无法办理过渡监管及办学许可证,已将部分学员分流至雨花区大卫美术培训学校及芙蓉区大卫美术培训学校,将剩余少量学员消完课后,该处拟关停处理。
发现童程童美少儿编程侯家塘校区涉无证办学。经雨花区教育局核实,该处注册公司为“湖南童程童美少儿编程科技有限公司二分公司”,已办理过渡监管手续,文书号为《雨教备字2023年19号》,检查当日该处未公示过渡监管资质。
发现二西书社涉无证办学。经雨花区教育局核实,该处注册公司为“长沙二西书社文化传播有限公司”,核名为“长沙市雨花区二西书社培训中心有限公司”,目前已通过“建设工程消防验收备案”,正处验资阶段,预计11月初可完成前置手续进窗办理《中华人民共和国民办学校办学许可证》。
10月,雨花区教育局校外教育培训监管科在雨花区重点楼栋内排查“占坑班”“组班择优考试输送学生”等违规行为:发现长沙市雨花区新启点优创培训学校违反国家有关规定开展学科培训,已立案调查。
发现任某违反国家有关规定擅自举办校外培训机构开展学科培训,已立案调查。
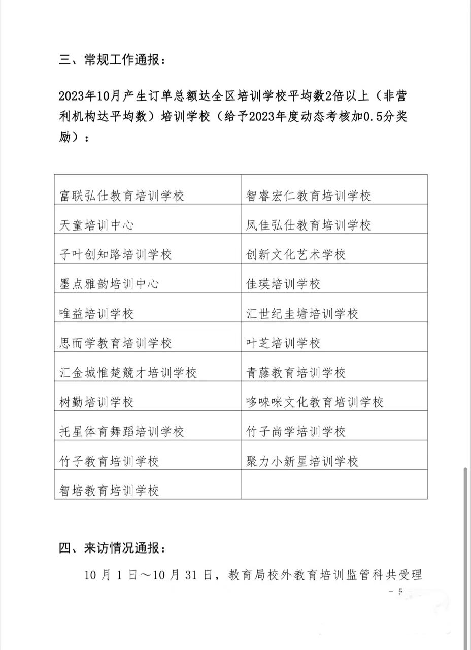
9-10月,雨花区各街道(镇)在本辖区排查暂未取得《中华人民共和国民办学校办学许可证》或“过渡监管许可”的非学科类培训机构,共计引导关停、转型非学科培训机构193家。
10月,雨花区社会监督员分组开展了校外违规培训“四不两直”督查工作:
发现长沙市雨花区万学培训学校存在安全隐患、校区公示不齐全、收费票据不规范等问题,已要求整改,请各单位引以为鉴。
发现大卫美术中心左家塘校区未按要求办理办学许可证、授课教师与公示任课教师不一致、收费无发票存根、无台账、培训时间无保安人员在场巡视、监控时间与北京时间不一致、视频监控存储时间过短、消防通道障碍物堆积、通道内未配备照明设施 设备及安全指示灯与应急灯、安全制度不完善等问題,均已整改到位,相关部门已责令该处停止招生,限期办证。
发现左家塘街道辖区内四家托管机构涉违规宣传、经营资质不全等问题,街道办事处、相关社区、辖区市监所、辖区安监所已上门核处。






来源:潇湘晨报
编辑:文婷婷
打开时刻新闻,参与评论