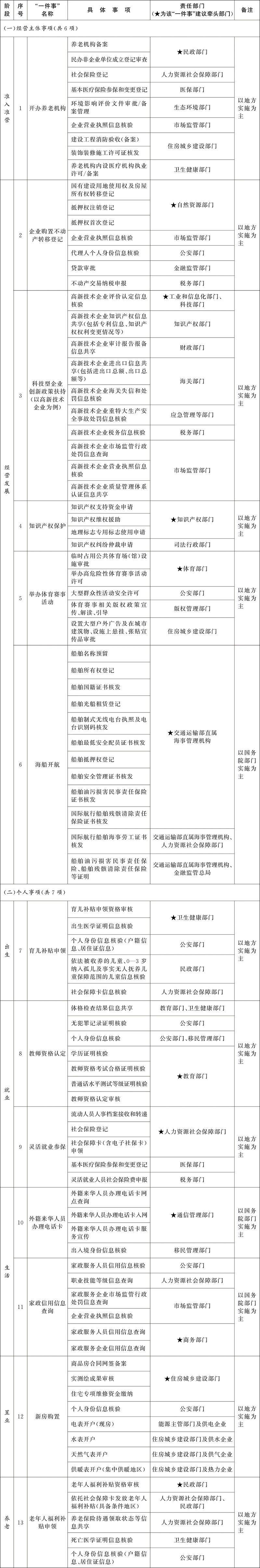
据中国政府网消息,近日,国务院办公厅发布《“高效办成一件事”2026年度第一批重点事项清单》,清单覆盖多个领域共涉及13个事项。
国务院办公厅关于印发《“高效办成一件事”2026年度第一批重点事项清单》的通知指出,各地区各部门要认真贯彻党中央、国务院关于优化政务服务、推动“高效办成一件事”的决策部署,坚持问题导向和目标导向相结合,统筹线上和线下政务服务渠道,因地制宜推进新一批重点事项落实落细,持续优化已推出重点事项服务,推动政务服务从“能办”向“好办、易办”转变。要强化“高效办成一件事”理念,聚焦经营主体和群众关切,结合实际积极探索推出本地区本部门特色事项和高频服务,推动在更多领域更大范围实现“高效办成一件事”。
具体清单内容如下:

(“高效办成一件事”2026年度第一批重点事项清单,图源:中国政府网)
来源:央广网
编辑:李雨沁