“至少14个烂尾楼业主公告强制停贷 ” !7月12日晚间,这则消息冲上热搜。究竟发生了什么?我们一起来看看。
多地业主被曝集体“强制停贷”
据第一财经报道,近期多地烂尾楼业主都发布声明,要强制停止偿还贷款,直至相关项目完全复工为止,涉及城市包括河南省的郑州、商丘、新乡、南阳、周口,以及山西、江苏、江西、湖南、湖北、广西、陕西等多省份内的城市。
郑州一网红楼盘业主停贷
以郑州的问题楼盘为例,名门翠园因停工时间长、维权事件频发,几乎无人不晓。但在数年前,该项目曾经大受追捧、开盘热卖,一度风光无两。
购房者王君就是购买了名门翠园的业主之一。
2017年,楼市正热,王君和妻子卖掉一套二手房,选中郑州金水区一个网红热盘——名门翠园,打算买来方便工作和孩子上学。没想到,抱着两岁女儿到售楼处买房那天,成为他人生中最追悔莫及的时刻。
2018年,名门翠园成为郑州楼市“销冠”,王君也沉浸在买房喜悦中。到2019年末,王君发现异常,自己千挑万选的项目,竟然停工了。
2019年10月,项目总包方在名门翠园门口贴出声明,称名门严重拖欠工程款,项目工程进展严重滞后。业主未在约定的时间收到房,与此同时,关于名门地产资金链断裂的声音开始流出。
2021年以来,名门地产旗下多项目接连停摆,更有员工投诉其拖欠工资,当时经人社局核实反馈,该公司经营不正常。

图/企查查。
企查查网站信息显示,郑州重量级地产企业—— 名门地产(河南)有限公司申请破产重整, 据了解,该公司累计执行信息40余条,中建二局、广发银行、中融国际信托等,都曾将名门地产告上法庭,后者共35次被列为失信被执行人,被执行总金额达107亿元。
一财的报道称,一份“名门翠园业主强制停贷告知书”在网上流传,业主称该项目自开盘以来累计销售金额近百亿元,但逾期交房1000多日,目前仍全面停工。如果8月8日前项目未复工,翠园贷款买房的业主将停止偿还贷款,直至交房办妥房产证为止。
眼看楼盘复工艰难,王君迫于生活压力,动了“停贷”的念头。数月前,王君便跟银行沟通、申请直接停贷,银行方面称业主与其属于借贷关系、跟开发商属于买卖关系,贷款停不了。
银行挨个给业主打电话,称可以帮忙申请延期还款、最长一年,等延缓期过后再还,但有的需要复利。
王君暂时按银行的延期还款政策,缓解了几个月的燃眉之急。不过,等12月到期后,王君也没有继续还款的打算。“如果全部停掉,银行可能会起诉、直接拍卖房子、征信也会受影响,但我没办法,如果再继续往里仍钱,就没法生活了。”
名门翠园的另一名业主,也有类似情况。据该业主称,她今年3月份就直接停掉了还款,没有跟银行沟通,6月份银行找到她,说可以申请延期到12月,不过要还3~6月的罚息。
“即便项目复工,我也不打算还,要等交房再说,否则太多不稳定因素。”“现在烂尾楼的解决看不到希望,但是业主一边还房租、一边还房贷,其实生活都很艰难。”一位同样是名门翠园业主的律师称,听说小区很多人已经停了,其他业主在如今环境下也处境艰难,如果下月不复工就准备停了。
武汉时代新城项目业主停贷
武汉时代新城项目业主也被报道要停贷!
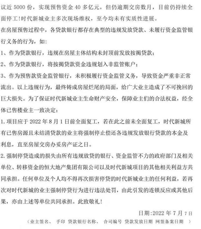
据每经房产的消息,近日在网络热传的“武汉时代新城全体业主强制停贷告知书”(以下简称告知书)显示,“武汉市汉南时代新城项目逾期交房数月,业主多次现场维权仍无实质进展,数千户业主(已售房源且未结清贷款)决定,若该项目在限定时间(2022年8月1日)内仍未全面复工,业主将强制停还银行月供。”
7月10日下午,《每日经济新闻》记者通过微信联系上了时代新城业主代表李先生,他表示,“业主们确实已经有这一打算,目前业主代表们也正在对该告知书进行完善,将在近期联系业主签字,并将该告知书寄给相关政府、企业、银行。”
张女士和丈夫也是业主。两人以总价75万元、首付30万元、月供4000多元买下了时代新城一套98平方米的新房。
选择购买时代新城,主要还是看中了该项目开发商的品牌影响力。原本应于今年3月30日交付的时代新城一期房源到如今尚无定期。

武汉时代新城业主强制停贷告知书截图。图/受访者提供

武汉时代新城项目现场。图/受访者提供
业主李先生提供的资料显示,今年6月28日,开发商武汉楚水云山农业开发有限公司发布的一则延期交楼告知函显示,“受2020年初疫情影响,项目停滞99天”“公司遭遇流动性影响”“不得不延迟交楼”。至于具体交楼时间,开发商表示,“将在具备交房条件后提前通知业主。”
公开信息显示,武汉时代新城项目占地210838.9平方米,规划住宅36栋,总户数5032户,其中一期有3500户,二期截至目前为1200户。2019年9月15日该项目首次开盘,一年时间里就已完成销售3264套,并凭此一举获得了武汉2020年上半年销售面积、销售套数双料冠军。
律师说法:停贷或涉违约,应采用法津手段
多个律师观点认为,业主“停贷”应谨慎。
针对上述武汉时代新城业主的这种“强制停贷”行为,建诚晟业总经理苑承建表示,能够理解,但是不提倡也不受保护。
“房地产开发项目中可能存在的挪用预售资金现象有对应的处理规定和责任人,房地产项目停工烂尾也通常不属于终止房贷合同的条件,因为向业主按期交付房子是开发商的义务,而不是银行的(义务)。”
“虽然对业主充满了同情,但从法律关系和合同规定看,建议业主们谨慎理智考虑,不要随随便便就停贷了。”成都本地一位不愿透露姓名的律师表示:“贸然停贷很可能就违约了,届时不仅征信会受影响,还可能被诉到法院,得不偿失。”
上海市光大律师事务所高级合伙人徐军律师称,业主和开发商之间的购房合同关系、业主和银行之间的按揭贷款合同关系,基本是两个独立的合同关系(尽管有银行将开发商作为业主还款的的担保人)。因此,即便开发商出现违反购房合同的约定,例如逾期交付房屋等,业主也只能依据购房合同关系向开发商主张权利。
“而在业主与银行之间的贷款合同关系项下,除非银行发生了违反贷款合同约定的行为,致使业主有权停止向银行还贷,否则业主做出的停止还贷行为,将构成对贷款合同的违反并将向银行承担违约责任。”徐军告诉第一财经日报。
总而言之,贸然停贷对业主有诸多不利影响。王玉臣建议,如果买房遇到烂尾楼,在实际操作中要根据项目情况来应对。首先,尽快通过政府信息公开申请、自己银行流水查询等多种方式,核实项目的预售房款监管情况。
易居研究院智库中心研究总监严跃进告诉金融投资报记者:“业主的诉求是清晰的,即要求限期复工,否则在办理不动产权证前将拒绝还贷,相关损失由相关部门和机构自行承担。从具体反映情况看,这些停工的楼盘面积较大,部分虽然也复工了,但是属于表演式复工,并没有真正进入到完全施工的阶段。”
严跃进认为,此类项目的预售资金流向不清晰,且资金监管不到位,导致购房款不能进入到施工和工程阶段。“从这点看,相关银行等或负有直接的责任。”
在律师看来,房贷是业主个人与银行之间的借贷关系,也是民事关系,开发商是担保人,抵押资产是购房者购买的房屋,虽然开发项目可能因为各种原因导致停工,但是业主与银行之间的借贷关系依然存在。
业主停贷能否倒逼开发商复工?
随着多地业主“抱团停贷”,能否倒逼开发商、银行及相关监管机构尽快解决逾期交房的问题?
来自红星新闻的评论指出,解除合同方案对于买房人来说,只是“及时止损”,不是全身而退。
目前,武汉等地业主的诉求,希望以停止还贷倒逼烂尾楼重启,等于是以停贷向银行施压,而并没有要求解除买房合同。那么,这样的诉求在司法层面上恐怕难以得到法院的支持,也不属于最高法关于买房-贷款合同“二分法”的规定。
即便如此,买房人的集体“停贷”诉求,也是一个鲜明的信号:过去那种房产开发和银行高度绑定,把风险全留给期房业主的积弊,必须改改了。这也是把压力从银行传导向开发商,倒逼着房子重新开工。
事实上,今年以来“保复工”“保交楼”已成为房企的一项重要任务。
今年春节后的国新办新闻发布会上,时任住建部部长王蒙徽表示,坚决有力处置个别房地产企业项目逾期交付风险,要以“保交楼、保民生、保稳定”为首要目标。
金融投资报根据克而瑞统计了24个重点城市2021年年末停工、延期交付等问题楼盘数量与面积。
从套数来看,长沙、郑州、武汉、重庆都是2万套以上问题住房。
从面积来看,长沙446万平米,重庆331万平米,武汉274万平米,郑州271万平米,昆明、广州也在140万平米以上。
在业内人士看来,烂尾房及业主“停贷”的原因与房地产一直实行预售制度有关。
由于预售制,房企凭借高杠杆和高周转,游走在拿地、盖房、回款、还债的循环中,导致业主的预售资金总是被腾挪。
然而,随着“三道红线”及预售资金监管等多重调控之下,房企资金链断裂,导致烂尾楼出现,而业主们则成为最大的受害者。
徐军告诉金融投资报记者:“我个人认为,长期以来在商品房预售领域形成的市场架构或模式,对购房人权益保护的考虑是不周的,尤其是在房企前期开发风险防范方面,例如出现停工、烂尾了怎么办。”
严跃进认为,此类事件发出了警示,需要后续各地部分积极关注此类问题,并加快出台应对措施。
最新:超50个城市房贷利率已降至下限,三四线城市下调幅度相对较大
21世纪经济报道记者据贝壳研究院梳理,6月贝壳研究院监测的103个城市中有56%的城市首套、二套房贷利率已降至下限,最大程度上降低购房者的贷款成本。
本轮房贷利率下调过程中,三四线城市利率下调幅度较大,如开封、新乡、许昌、驻马店、上饶等地首套主流利率较去年9月的高点下调超过200个基点,这代表银行对三四线城市住房的支持力度更大。
贝壳研究院市场分析师刘丽杰指出,房贷利率下降叠加部分城市降首付、取消认房认贷,从实质上提高购房者的购买力,有助于加快市场成交。
贝壳研究院数据显示,6月上半月贝壳50城二手房日均成交量较5月日均水平超过20%。
当前103个城市中超过四成的城市房贷利率高于下限,未来仍有降息空间,结合6月以来地方政策的支持力度也在加强,这利于6月及下半年市场交易的修复。
国家统计局公布的数据显示,5月一线城市新建商品住宅和二手住宅销售价格同比分别上涨3.5%和1.7%,涨幅比上月分别回落0.4和0.7个百分点。二线城市新建商品住宅销售价格同比上涨0.3%,涨幅比上月回落0.7个百分点;二手住宅销售价格同比下降1.7%,降幅比上月扩大0.7个百分点。三线城市新建商品住宅和二手住宅销售价格同比分别下降2.2%和3.2%,降幅比上月扩大0.7个百分点。
华西证券研报显示,5月地产数据整体呈现企稳复苏迹象,显示前期一系列宽松政策开始发力,效果初显,显示政策并非无效的,而是需要时间来起效,基本面有望持续复苏;另一方面,各项数据虽然底部企稳,但绝对增速仍然较差,未来政策进一步放松的空间仍然较大,地产板块估值仍有空间。
来源:红星新闻
编辑:翁子茜
打开时刻新闻,参与评论