12月14日,网传的一简报显示某初二女生被狗咬后因家长未重视,没有及时注射狂犬疫苗致脑死亡,简报中写明患者弟弟9月份也曾被狗咬,但及时注射了狂犬疫苗。
针对近日网传红头文件《杭州市萧山区疾病预防控制中心简报》,12月14日下午,萧山区疾病预防控制中心一名工作人员向记者证实,前述文件内容属实。

据了解,现已处于脑死亡状态。医院工作人员称,女孩仍在ICU,脑干功能衰竭,家属仍未放弃。
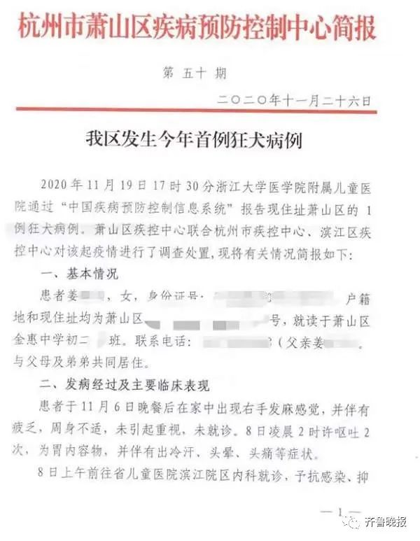
这份文件称,杭州市萧山区发生了今年首例狂犬病例。时间为2020年11月26日。

文件称,11月19日17时30分,浙江大学医学院附属儿童医院通过“中国疾病预防控制信息系统”报告现住址为萧山区的1例狂犬病例。萧山区疾控中心联合杭州市疾控中心、滨江区疾控中心对该起疫情进行了调查处置。
文件称,患者姜某为女性,是萧山区金惠中学初二在读生,其与父母及弟弟共同居住于萧山区北干街道兴议村。
姜某于11月6日晚餐后在家中出现右手发麻感觉,并伴有疲乏,周身不适,但其与家人未引起重视,未就诊;8日凌晨2时许呕吐2次,并伴有出冷汗、头晕、头痛等症状。
8日上午,姜某前往省儿童医院滨江院区内科就诊,医院予抗感染、抑酸、补液等对症处理;8日晚其呕吐加重,伴呕血、大量出汗、畏光等症状,转急诊抢救室;9日姜某出现呼吸困难,症状进一步加重,被收入PICU治疗,因其烦躁不安,医院予以镇静等对症治疗。姜某自13日开始逐渐进入昏迷状态,16日开始出现瞳孔散大,目前已处于脑死亡状态。
文件中说明,因家属称姜某几个月前曾被自家狗咬伤过,结合其脑影像等表现,医院考虑狂犬病可能。17日,医院采集其唾液、脑脊液等标本送华大基因进行高通量基因检测,19日,华大基因报告从前述唾液标本中检出狂犬病病毒基因序列,姜某被确诊为“狂犬病”。
经调查,姜某家今年3月曾从外捡回一只流浪狗,因4月该犬出现乱咬犬笼等异常情况,持续约2天后,他们将该犬丢弃,不知去向。家属否认患者曾被该犬致伤。
今年5月他们从朋友处带回一只小狗饲养,9月该犬曾咬伤姜某弟弟(及时注射狂犬病疫苗),姜某曾向家长说起自己在7月也曾被该犬伤过,但未被重视,故未处理伤口,未就诊,未注射狂犬病疫苗。家属称该犬未注射过狂犬病疫苗,无异常表现,姜某发病后该犬已被丢弃,现不知去向。
针对上述情况,疾控中心已指导家属对病家、周围环境及污染的场所和接触过的物品作消毒、焚烧等处理;要求与患者发病后唾液等分泌物有密切接触者及时接种狂犬病疫苗进行免疫预防;将相关信息通报邻近的开发区、城厢街道及滨江区西兴街道,共同加强犬只管理。同时,疾控中心要求涉事街道政府加强犬只管理,对流浪犬进行扑杀,并作消毒深埋处理;对家养犬加强登记管理及健康状况调查,倡导圈养及犬类疫苗接种,一旦发现异常犬,立即予以扑杀,并作消毒深埋处理;对该犬伤人地附近居民开展调查,发现近三个月内有被犬、猫等动物抓、咬伤且未接种疫苗者,通知其及时接种狂犬病疫苗。
这件事也引发网友热议:
@李晖家:看N多的评论,不是这家父母不重视,而是这个女的7月份被咬没有及时说,等她弟弟9月份被咬后再说,她父母以为2个多月了没事就不管了。(她父母对狂犬病的了解不够)。为了省几百块钱导致现在几乎倾家荡产的给女儿治疗,这不可能是所谓不管。
@萌青子:划重点:9月弟弟被咬伤后注射疫苗。此时女孩跟父母说自己7月也曾被咬伤。因此未予以重视。
@今天要努力学习ya:小时候被猫抓了不敢告诉爸爸妈妈,怕给他们添麻烦,也怕挨骂,整天担心得狂犬病死掉
@有我安琪拉安排不了的蓝爸爸:等会,这个发病的狗被丢弃了啊啊啊!这是个隐患啊没人注意吗?建议有关部门追踪一下啊,这狗不处理后续传染给别的 或者咬到别人咋整啊?
@快乐如果的地盘:因为咬狗笼将前一只捡的流浪狗丢弃,因为咬人将后面这只很有可能携带狂犬病毒的狗也丢弃了,均不知去向。两只都没打疫苗,其中之一必携带狂犬病毒,甚至可能两只都携带
@听弦777:首先咬两个小孩的不可能是同一只狗,唾液有狂犬病毒的病犬活不过两周。小女孩7月被咬第一次,2个月后才告诉家长,没有条件观察狗的情况下,的确应该打疫苗;家长可能觉得两个月都过去了,没事才没打,弟弟是立马告诉家长,所以给打了
公开资料显示,狂犬病是狂犬病毒属病毒感染引起的一种急性脑炎,是动物源性传染病。通过狂犬病发病动物咬伤、抓伤皮肤,或者舔舐黏膜或皮肤破损处而传播。
狂犬病潜伏期一般为1-3个月,少数小于1周或达一年以上。
来源:齐鲁晚报
编辑:秦舷
打开时刻新闻,参与评论