近期,上海市市场监管局
对天猫、淘宝、东方购物等5个平台
销售的饼干、化妆品、茶叶
保健品、可可及烘焙咖啡产品
开展商品包装计量监督抽查工作

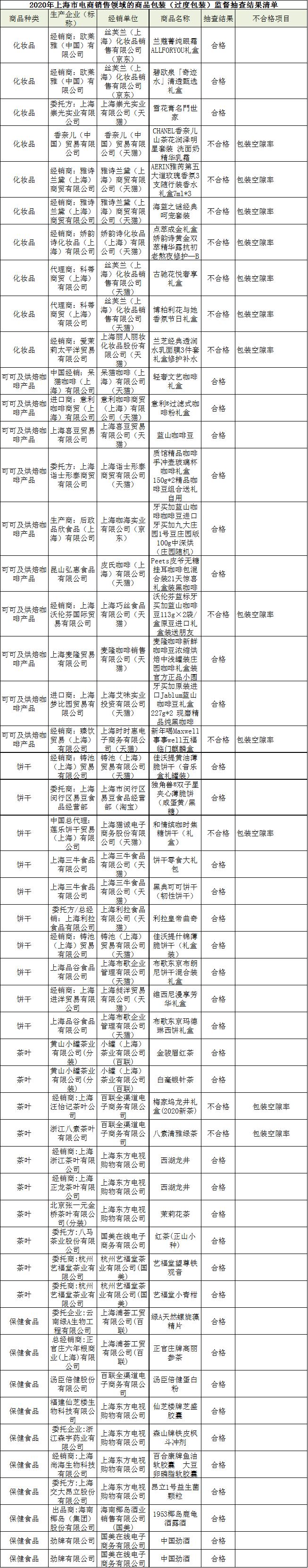
本次在天猫、淘宝、东方购物、国美、百联等5个平台31个电子商务经营者选取饼干、化妆品、茶叶、保健品、可可及烘焙咖啡产品等5种商品开展线上抽样,共抽查了41家企业生产的50批次商品(不涉及出口产品),每种商品各抽查10批次。经检测,发现12批次商品为过度包装产品。本次电商销售商品的总体不合格发现率高于线下销售商品,特别是化妆品,其合格率只有30%。
具体检验结果
●化妆品存在7批次过度包装,不合格发现率为70%。
●茶叶存在2批次过度包装,不合格发现率为20%。
●可可及烘焙咖啡存在2批次过度包装,不合格发现率为20%。
●饼干存在1批次过度包装,不合格发现率为10%。
●保健品未发现过度包装。

电商销售的商品包装不合格样品展示。
《中华人民共和国固体废物污染环境防治法》已于今年修订并于9月1日起施行,从全国层面上规定了“生产经营者应当遵守限制商品过度包装的强制性标准,避免过度包装”,“国家鼓励和引导消费者使用绿色包装和减量包装”。
商品包装最根本的两大功能,首先是保护商品,其次是促进销售。适当的包装可以保护商品、便于运输,提升观感等功能。但是,若过度包装,则浪费资源、污染环境、还可能造成攀比等不良社会风气。建议消费者积极推进生活垃圾源头减量,拒绝过度包装,绿色消费、理性消费。

从上榜大牌的产品来看,均为礼盒套装类:海蓝之谜经典呵宠套装、香奈儿山茶花润泽明星套装、兰芝经典透润水乳面膜3件套礼盒、Gucci花悦奢享礼盒、Burberry花与她香氛节日礼盒等。究竟什么样的“包装空隙率”才合规?据《上海市商品包装物减量若干规定》(2013年实施)显示,在化妆品包装空隙率不得大于50%,包装层数不得多于3层,除了初始包装外的所有包装成本总和不得超过商品售价的20%。
为何目前化妆品,尤其是高奢化妆品“过度包装”的现象屡禁不止,且本次被点名的产品均为礼盒或套装类?“主要原因在于消费端的实际用户对产品的理解不同,在中国当下,较多的高端奢侈品是用来送礼的,礼物开启的仪式感被转换为包装的复杂度。”对此,“国产美妆元老”上海家化相关负责人在接受记者采访时表示,作为产品本身,其实没有必要这么复杂的包装。
其实,早在监管部门点名香奈儿等大牌化妆品“过度包装”之前,网络上就已充斥着网友对“化妆品包装盒过大”、“浪费”的指责声,他们还纷纷晒出包装盒图片。
“我只是买了只唇彩,却收到了足够装下10只的盒子”、“就一管软膏不怕磕不怕碰,至于需要这么大的箱子吗?我妈还以为我买了箱牛奶”、“请不要把浪费资源的罪名强加给消费者,强烈要求商家对产品过度包装作出调整,不到巴掌大的腮红不需要这么大的盒子,还是两个”……
图片来源:新浪微博网友
虽然问题存在,但不可否认的是,如今的产品包装多多少少都受到了年轻人“颜值经济”的影响。有数据显示,1.77亿的90后和1.59亿00后将成为中国化妆品市场的主流消费者。与此同时,截至2019年,我国年龄在15岁~29岁的消费者占据15岁~64岁人口比例不到30%,但其在线上化妆品消费的占比已经接近60%,奢华美妆占比也高达57%。
“我们认为应该平衡化妆品包装的实用功能与消费者审美的度。”上海家化相关负责人向记者表示,消费者对颜值包装的追逐本质上是对“美”的追求,“但化妆品除了颜值包装,更重要的是产品功能,这是品牌长久发展的根本”。
素材来源:上海市场监管、每日经济新闻、澎湃新闻等
来源:上海市场监管等
编辑:陈加宁
打开时刻新闻,参与评论