前段时间,演员江一燕获得美国建筑大师奖的消息在网上引发争议。
最近,这件事又有了新进展。有网友向北京市规划和自然资源委员会举报,江一燕获奖别墅或涉嫌违规改扩建。

网页截图
该网友称,通过谷歌地图发现,2003年时,这栋建筑大概长15米,宽10米左右,2012年,这栋楼看上去像是被拆除。2017年,这栋建筑长25米,宽大约15米。很明显建筑面积是扩张了。
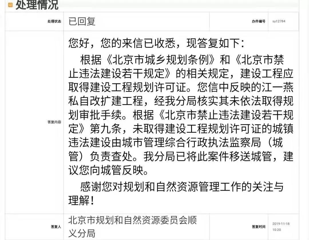
对此,北京市规划和自然资源委员会顺义分局回应:
江一燕私自改扩建工程,经核实其未依法取得规划审批手续,已将此案件移送城管,建议向城管反映。

网页截图
回顾:江一燕获奖别墅啥情况?
江一燕获建筑大师奖的项目为LJ Villa,也就是上述的那栋别墅,地址在北京顺义。
其所获奖项为Architecture MasterPrize (AMP),也就是建筑大师奖。该奖项是由法玛尼集团(Farmani Group)举办的,该集团成立于1985年。

微博截图
建筑大师奖方面向中新网证实,LJ Villa在2018年被授予AMP奖,建筑事务所为Garbers&James建筑工作室,首席建筑师为Thore Garbers,设计团队包括江一燕、Alex Damboianu、Alice Guo、Zhuchang。
至于江一燕是否获奖,建筑大师奖回应,从AMP的角度来看,该项目是因其自身卓越的设计而获奖的,而且奖项也颁发给了整个公司和团队。

网页截图
争议发生后,Garbers&James建筑工作室也在其官网回应,文章证实,获奖该项目由业主江一燕委托,“她作为客户与我们合作”。项目借鉴了江一燕在非洲大量的旅行和工作经验,并受到启发。

视频截图
在建筑工作室官网上,也有关于 LJ VILLA这一项目的介绍。在短片中,江一燕表示,从最初看上这个位置到现在已经6年,中间请了五任设计师,最后确定了这位德国的设计师。
视频中,也有江一燕在施工现场的画面。

视频截图
追问:别墅会咋处理?
“耗时6年,历经5位设计师”,这也是上述网友质疑江一燕别墅就地重建涉嫌违规改扩建的原由。
对此,有网友表示疑问,江一燕获奖别墅是违章建筑吗?下一步会怎么处理?
记者查询了上述《北京市城乡规划条例》和《北京市禁止违法建设若干规定》。
其中,《北京市城乡规划条例》第九十二条提到:
城镇违法建设是指未依法取得建设工程规划许可证、临时建设工程规划许可证或者未按照许可内容进行建设的城镇建设工程,以及逾期未拆除的城镇临时建设工程。

在北京市规划和自然资源委员会的回应中也提到,江一燕获奖别墅未取得建设工程规划许可证。

视频截图
那么,对于未取得建筑工程规划许可证的建筑, 会如何处理?《北京市城乡规划条例》第七十五条也有规定:
建设工程未取得规划许可证件或者未按照规划许可证件许可内容进行建设,尚可采取改正措施消除对规划实施的影响的,执法机关责令限期改正,处该建设工程造价百分之五以上百分之十以下的罚款;
无法采取改正措施消除影响的,限期拆除,不能拆除的,没收实物或者违法收入,可以并处该建设工程造价百分之十以下的罚款。


网页截图
那么,什么算是“尚可采取改正措施消除对规划实施影响的”城镇违法建设?
《北京市禁止违法建设若干规定》第二十六条,对此有详细规定。
其中包括三条:
(一)未取得建设工程规划许可证,但是已进入规划审批程序并取得审核同意的规划文件,且按照规划文件的内容进行建设的;
(二)未按照建设工程规划许可证的规定进行建设,但是可以通过改建或者部分拆除达到与许可内容一致的;
(三)国家和本市规定符合公共利益的。
所以,江一燕获奖别墅会被拆吗?
来源:中国新闻网
作者:袁秀月
编辑:姜媚
打开时刻新闻,参与评论