全省女职工素质教育大讲堂——芙蓉公益课堂课程单来啦!
红网时刻 字号:
2019-11-16 18:57:09

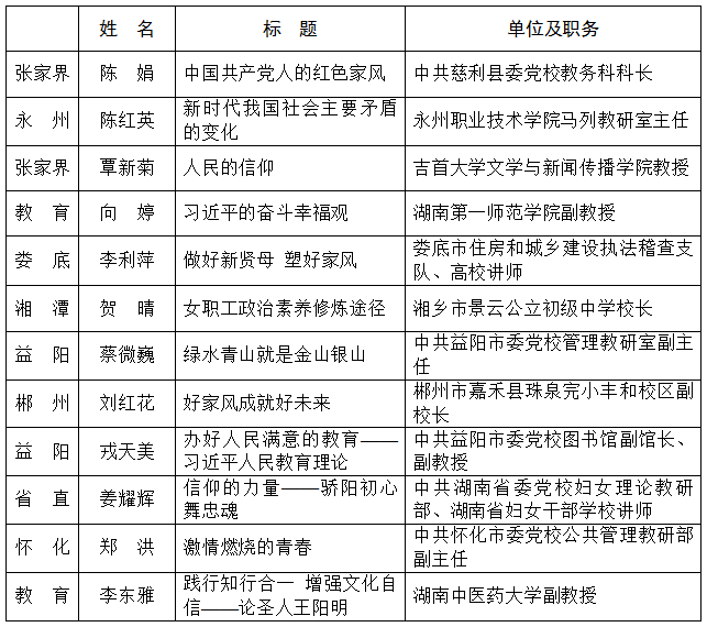
经过全省女职工芙蓉公益讲堂讲师比武的层层考验和后期培训,公益讲师们带着精品课程与大家见面啦!欢迎姐妹们来点单!

精彩来袭,不容错过哦!

政治素养专题

 职业素养专题

婚恋家庭专题

身心健康专题

维权服务专题

来源:芙蓉天地微信公众号

编辑:李文洁

点击查看全文