Ta来了
Ta来了
Ta带着“台风”跑来了

他是谁???
就是TA!
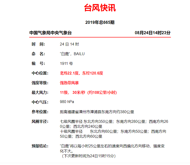
今年第11号台风“白鹿”
▼

24日下午1点
“白鹿”在台湾省屏东县满州乡沿海登陆
登陆时中心附近最大风力11级
(30米/秒,强热带风暴级)
中心最低气压980百帕

中央气象台预计
之后“白鹿”将移入台湾海峡
于今天早晨
在福建漳浦到广东惠来一带沿海再次登陆
(10-11级,25-30米/秒,强热带风暴级)

那么问题来了
台风“白鹿”会影响湖南吗?

答案是——会!
湖南省气象预计
▼


最强降雨时段为25日夜间~26日白天
其中今天下午到明天白天
永州、郴州及株洲南部多云转阵雨或雷阵雨
其他地区晴天间多云
北风2~3级加大到4~5级
明天开始,高温逐步缓解
今天最高气温35~37℃;明天最高气温34~36℃
明天最低气温湘西23~25℃
其他地区25~27℃。


8月25日08时~28日08时累计降雨量预报图
看了一眼长沙天气
未来几天
长沙最低温终于是2字头了
梦里等它千百度,
低温却在灯火阑珊处

看到这样的天气
你可还欢心?

然而“白鹿”带来的
不仅仅只有清凉,
还可能会带来伤害!
8月25日停运动车组有:广州南站开G6325/8、G6305/8、G6317/20、G6301/4次,深圳北站开D7422、D7444/1、D9742/39、D9741、D9728、D7432/29、G5611、D7404/1、D2362、D690、D686、D2318、D614、D2350、D2342、D3332、D2352、D2302、D2308、D2346、D682、D3126、D2358、D2322、D2306次,潮汕站开G6343/2、D7419、D7439、G6383、D9727、G6319/8、G6381、D7543/2、G6303/2次,汕头站开D7438/9、D9740/1、D7430/1次,广州东站开D7533/6/3、D2381/4次,福田站开G5610次,香港西九龙站开G6382次停运。
8月25日停运或改终到始发站的普速列车有:广州东站开T8379/82、T8365/8次,大埔站开T8381/0次,梅州站开T8367/6、T8369次,深圳站开T8370次,汕头站开K800/797/800次停运;汕头站开K9012/3/2次改当日在东莞东始发,汕头站开K688/5/8次改当日在广州站始发。
铁路部门提醒,已购买停运列车车票的旅客,可不晚于票面乘车日期起30日内(含当日)持车票到车站窗口办理退票手续;在12306网站购买车票的旅客,如尚未换取纸质车票,可在网站直接办理退票,均不收手续费。请广大旅客合理安排退票时间,避免集中前往火车站退票。

出门前一定关注天气
注意安全哦!!!
来源:三湘都市报
作者:李成辉
编辑:姜媚
打开时刻新闻,参与评论